快收藏!一大波广西三月三活动来袭
快收藏!一大波广西三月三活动来袭

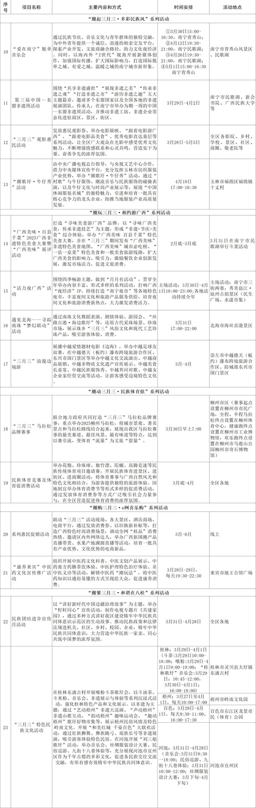
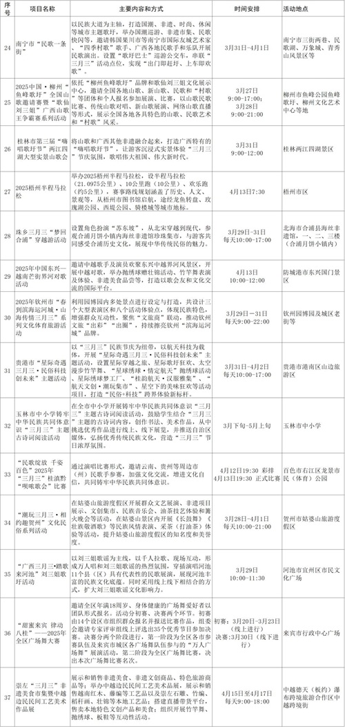
2025年“广西三月三·八桂嘉年华”文化旅游品牌活动将于3月31日上午在南宁市民歌湖举行开幕式,集中活动时间为3月31日至4月28日。自治区层面将开展9项重点活动和“多彩民族风”“相约游广西”“民族体育炫”“e网喜乐购”“和谐在八桂”五大版块共14个大类特色活动。与此同时,14个设区市也将结合地域特色、文化亮点,策划开展“三月三”系列活动。

据了解,2025年广西三月三活动将为社会各界呈现民歌海洋、春日盛筵、潮玩乐园、烟火生活,力图为广西各族群众和全国各地游客带来难忘体验,实现“有得看”“有得食”“有得耍”“有得买”。

(点击查看大图)


(点击查看大图)


(点击查看大图)

备注:如有变动请以主办方最新通知为准
盛会将至!
你最期待哪些活动?
来留言区说说看~
来源丨广西日报、桂霞客全媒体工作室
编辑丨李 容审核丨蒋西河
监制丨文 波出品丨玉林市融媒体中心





























