纪念918事变,揭露张学良不抵抗政策的隐秘真相
纪念918事变,揭露张学良不抵抗政策的隐秘真相
#时事热点头条说##918事变勿忘国耻##九一八事变92周年#

今天是918事变纪念日,其中有很多疑点被后人讨论,那么真相到底是什么呢?
一
张学良回忆918事变不抵抗责任的视频有多高可信度?视频中张学良说不抵抗不是老蒋下的命令,那么历史真相真的是这样吗?
1,有人经常拿此视频给老蒋洗地,认为这就是铁证,918事件责任划分可以终结了,张学良全责。然而这很可能是张学良配合蒋家演的一场戏。

我们来看看采访张学良电视台的背景,创办《中华电视公司》的机构有防卫部。那么当时的防卫部部长是谁?是蒋经国。张学良可不傻啊,可能就是给了什么暗示自然而然的演戏,一个蝼蚁尚且偷生?何况张学良?况且,你们注意视频里张学良手拿着一张很大的手稿没?可能讲话内容早就安排好了的。
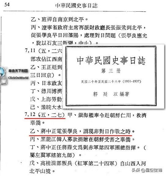
2,历史物证。注意看下图,这是已公布的中华民国史事日志的一部分内容,里面清楚的写到:“蒋中正電張學良,謂現非對日作戰之時”。

3,我们再回顾一下当时发生的几件事。
1928年5月3日,在济南的日军以以“保护侨民”的名义突然对北伐军发起了攻击,然而在北伐军准备奋起反击的时候,老蒋突然下达一个命令:不准抵抗!然后在本月5日致信日军师团长福田彦助并派遣蔡公时等17名交涉署官员前去与日本交涉,希望用和平的方式沟通。
然而福田彦助对此不以为意,他们还将这些交涉人员全部杀害,并且继续烧杀抢夺,占领济南,丝毫没有和平解决的意思!
从这封信就可以看出,从一开始,老蒋对于日本的态度是如何的。
在“九一八”事变的一个月前,老蒋就与张学良通电:“无论日本军队此后如何在东北寻衅,我方应予不抵抗,力避冲突,吾兄万勿逞一时之愤,置国家民族于不顾。”
很快,张学良就回复老蒋:“……恐有不肖之徒,鼓动是非,特电辽宁当局,务多加注意保护日侨。”
到了“九一八”事变临近,也就是1931年9月6日。此刻的张学良观察到日本人在东北行动越发诡异,预感到了日本将会有“大动作”,于是在这天向老蒋发了一封电报,希望老蒋给出指示:
“日人于朝鲜暴动案发生后,百计寻事,特饬文武地方官竭力避免。近为中村失踪之事,由驻沈总领事严重交涉,语多挟制,东京方面陆军人员尤为激昂,显有借端侵略状态。我方已派人前往肇事地点详查,良不能亲自回辽,万分焦急。……内忧外患,应付殊难,仅密奉闻,敬乞指示。”

不过不知为何,老蒋并没有回复,而是在9月11日这天致电张学良让其前往石家庄碰面。见面后,老蒋告诉张学良:
“最近获得可靠情报,日军在东北马上要动手,但是我们的力量不足,不能打。我考虑到只有提请国际联盟主持正义,和平解决。我这次和你会面,最主要的是要你严令东北全军,凡遇到日军进攻,一律不准抵抗,如果我们回击了,事情就不好办了,明明是日军先开衅的,他们可以硬说是我们先打他的,他们的嘴大,我们的嘴小,到那时就分辩不清了”。
从这谈话中,可以很明显的看出,对日“不抵抗”,就是老蒋的指令。果然如谈话中所说,日本真的动手了,而东北也真的就没有抵抗。
按理说,老蒋吃了日本这么多亏,应该已经不会再对日本人报以期望了。然而老蒋接下来的行为,让整个国军都“伤透了”。
相对于自家人争斗,其他的国军还是更倾向于抗日的。到了1933年,国军里面已经有很多人不愿意内斗下去而是联合抗日。但是对于这个势头,老蒋立刻就强制性的压了下去,他发表了一个手令,忽悠抗日的弊端。在这条命令中,他强调一句:“侈言抗日,立斩无赦” !
后来,日本人在中国更加变本加厉,依然没有引起老蒋的仇视。老蒋的的精力都放在了“内斗”上面。在西安事变之前,老蒋还一直倡导“攘外必先安内”的政策。
老蒋于1937年7月13日发表了《告全国同胞—致安内攘外书》,正式提出“攘外必先安内,去腐乃能防蠹”的政策,随即开始全力攻击、侵害中共人士。次年时,老蒋甚至将此确立为了国民党处于内外关系的“基本国策”。
以上种种,都是可以看出老蒋的对日态度。“九一八事变”不抵抗,究竟是谁的过错也已经水落石出。
本文中的这些信件,历史真实事件就是老蒋罪行的铁证!

二
那么张学良真的就没有责任吗?不,张学良的责任占绝大部分!我们也知道,当时的中国是军阀割据的形势,老蒋的话言权其实真的没有多大份量的,你看后来的解放战争三大战役中那些国民党的将领有那个顺从老蒋的旨意的,还不是各怀鬼胎,打自己的小算盘。事实上,当时张学良跟老蒋之间虽然名义上是上下级关系,可实际上他却是当时中国实力仅次于老蒋的二扛把子。所以呢,老蒋叫你不抵抗,你张学良就一定不抵抗吗?其实张学良完全可以不听老蒋的。那么当时张学良为何顺从老蒋的命令采取不抵抗政策呢?
我看主要是有如下几个原因。
1,畏惧于日军的残暴跋扈。
张学良执政初期,也曾有抱负,指挥东北军与苏联开战,企图收回中东铁路,结果损失惨重。而东北军连内忧外患的苏联都打不过,更别提对付野心勃勃的日本。日俄战争中,日本可是打败了俄国,抢占南满铁路。日本明治维新后,迅速走上工业国道路,多次入侵中国,甲午战争更是带来巨大创伤。辛丑后驻军铁路沿线,日俄战争后控制南满。日本扩张得到了英国支持,列强也持默许态度。长期以来,尽量避免或者推迟与日本的军事冲突,是东北军自上而下的观念。张作霖在世时,尚对日本畏惧三分,何况是个纨绔子弟的张学良。遇到突发事件,选择绥靖也就不难理解。一方蓄谋已久,一方避战自保,胜负也就不难看出。
2,寄希望于国际联盟调停,心存侥幸。
国际联盟是联合国的前身,是战后解决和调节国际纷争、维护和平的重要组织。既然打不赢,寄希望于国联调停甚至维权也是自然之举。国联对此确实干预了,派李顿来调查,以42票赞成的压倒多数通过了不承认满洲国的决议。但是,日本人就不执行,还直接退出了国联,让这一调停失去了意义。跪着的反抗,本身就靠不住。
3,保存实力的军阀思维,暗藏私心。
张学良终究就是一个军阀,有便宜可占时想的是利益最大化,有风险时想的是损失最小化。军阀思维就是:只要有军队,有地盘,就有一切。如果两者发生冲突,军队更重要。因为有人,可以抢地盘。事变前,张学良已经嗅到了战争危险,打击反叛的石友三抽调8万主力入关,平叛后也未返回,就有保存实力的意思。事变发生后,张学良避战自保,不断将部队调入关内。即使马占山在黑龙江抗战引起全国舆论,张学良依然不发兵北上,导致对方孤军奋战失败。其中原因,当然是不愿意独自与日寇开战,牺牲自身实力。东北军入关后,取得了绥远、热河及华北等地盘,后期到陕北。有军队确实就能生存,但却承受了全国的骂名。
4,妄想扶持日本内部干预。
事变后,关东军冲进张学良在沈阳的官邸,从保险柜里搜出了53份收款单,金额上千万,接受对象都是日本政界要人。最大的一笔五十万,给了两大党的重要干部、首相竞选人的床次竹二郎。此事爆料,说明张学良也并非一味等待。他通过政治献金的方式,扶持日本政界要人,意图压制军部,建立了日本短期内不会动武的判断。只不过,他选择的对象不准,而且日本的内阁和军部从来都是两套班子,相互不服气。军部裹挟国家走上侵略道路,超出了张学良的预判。
5,错判事变的走向。
他错误判断认为,在当时的两方兵力差距之下,贸然攻打中国对日本而言无疑就是“伤敌八百、自损一千”,日本人应该不会那么傻,赶着自讨麻烦。
此前,日本人常在东北挑衅,过去发生的例子也并不少,而几乎每次到最后都是大事化小,小事化了,并没有形成多严重的态势。
因此,张学良误以为九一八事变就和日军此前一样,属于“雷声大、雨点小”。所以,为了不给日本扩大战事提供借口,张学良决定忍一时风平浪静,便下达了“打不还手、骂不还口”的指令。然而,日军的狂妄和激进,完全超出了张学良的预料。可当他意识到情况不对时,已经来不及补救了。随着沈阳的迅速陷落,兵工厂和北大营里所有的武器装备全都落入了日军之手。连枪都被张学良下令收进库房内的东北军,可以说几乎丧失了作战能力,只能一步退、步步退。日本鬼子那么凶残,“手无寸铁”的东北军们也不可能真就站在原地等死,只能撤离。于是就形成了弃城而逃,把沈阳拱手相让的场面。

三
不抵抗政策加速了日军全面侵华的步伐,负面影响极大。
作为东北军的统帅张学良,虽然后来发动了西安事变,促成了两党联合抗日起了关键作用。但世人对他的评价,还是更多的因为918事变中采取的不抵抗政策,而沦为民族的罪人,遭千夫所指、万人唾弃。毕竟,如果没有918事变的不抵抗行为就不会有后面的西安事变!
张学良晚年接受采访时,却还钉截铁反驳称:“骂我九一八事变不抵抗,我是一点不服,不认这个账,我没有错。”
这么多年来,人们一直认为,倘若当年张学良死守不退,率东北军与日军决一死战。那么,就算最终的结果依然是沈阳失守、东北沦陷。至少日本也会因两败俱伤、讨不到好处,而有所犹豫收敛,自然也就不会如此肆无忌惮地侵略全中国了。
可惜残酷的现实却是,日军来袭之时,张学良居然下令:“不准抵抗,不准动,把枪放到库房里,挺着死,大家成仁,为国牺牲。”
这种毫无斗志、拱手相让的做法,无疑是在向侵略者宣告“中国逆来顺受好欺负”,进而助长了日军的嚣张气焰和侵华信心。
九一八事变中实施不抵抗政策的决定,将张学良永远钉在了历史的耻辱柱上,世世代代、永永远远。
四,九一八事变的历史教训和警示。
1,落后就要挨打。
日本敢于发动侵华战争,一方面固然因其帝国主义本质特性使然,但另一方面,也由于当时中国社会积贫积弱,无力与日本帝国主义抗衡所致。1840年鸦片战争以来,在西方列强的眼里,中国人就是“东亚病夫”,中华民族就是“一盘散沙”。这是他们肆无忌惮地悍然发动侵华战争的客观原因和心理因素。对于中国而言,也应验了落后就要挨打的箴言。
2,退让必然任人宰割。
日本之所以能够如此轻而易举地实现其侵华计划,除国力对比悬殊外,以老蒋为首的国民党政府对日本的侵略行径采取妥协、退让的不抵抗政策是主要原因。据日本国财务省资料显示,当时日本关东军包括在乡军人和警察等辅助部队总计有2万余人,而中国东北军总计约30余万人,从兵力看,中国军队是日军15倍之多。但由于“绝对抱不抵抗主义”,中国军队除小部分出于爱国而奋起反抗外,大部分均不战而退,致使日军屡战屡胜,如入无人之境。这是多么的愚蠢和懦弱!何等惨痛的历史教训!
3,心存侥幸、幻想心理,委曲求全换不来和平!
其实,这种心存侥幸,幻想心理,委曲求全的不抵抗政策也并非蒋氏所独创。可以说,近代以来的历届中国政府,对于英、法、美、日等各国列强的侵略挑衅或中外局部性冲突的处理,大多持让步、妥协、忍耐及不抵抗的态度,几十年间,几成惯例。他们还美其名曰:这是另一类的爱国主义——弱者面对强者,出于最低限度的自我保护,只能忍辱负重,在夹缝中求生存。
从古至今,历史事实已证明这种做法换不来和平!如果这种伤痛还不足予警示我们,那么接下来看看同等形势下教员曾经面临的选择吧!
二战之后,列强在中国的势力范围被美苏瓜分,两国再次形成均势。渡江战役时,美国赶走老蒋扶持李宗仁上台,企图和中共划江而治。前苏联也发来电报劝教员同意,还恐吓说不听话会有亡国灭种的风险。与此同时,英国也派出紫石英号陈兵长江,耀武扬威。

可我们伟大的教员是怎么应对的呢?
面对紫石英号的挑衅,他二话不说“随时炮击,不用申报”。痛打英国。面对美苏阻挠,他则是看准美苏柏林危机无力东顾均势失效的档口,不顾两国反对毅然发动统一战争,彻底终结了中国上百年的战乱分裂局面,从此,中华民族站起来了!
总结:
如今,我们已面临着以美国为首建立的对我国全方位全面的战略打压,限制的包围圈!同时我们还急需解决历史遗留的湾湾问题!要想实现民族的伟大复兴,国家必须统一,必须树立我们的大国威严与决心!我们必须吸取九一八事变的历史教训,不能重蹈覆辙,心存侥幸与幻想!必要时,我们应先发制人,主动出击,一招击碎豺狼的野心!#九一八事变92周年##铭记历史.918#






























