山东省2024年养老金调整方案正式官宣,举例看看涨了多少钱!
山东省2024年养老金调整方案正式官宣,举例看看涨了多少钱!
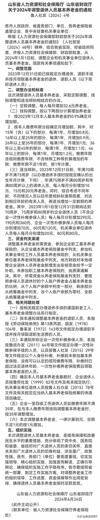
2024年6月25日,山东省2024年养老金调整方案正式官宣,有关详情请看本文下面截图。

山东省2024年养老金调整方案按照下面三部分进行,
2024年的基本养老金涨幅是3%。
1、定额调整,每人每月增加32.6元养老金。
2、挂钩调整
1、按2023年12月本人基本养老金的0.9%确定月增加额。
2、按本人缴费年限分段确定月增加额,从工龄挂钩单价来看,2023年的工龄单价最低是1.2元,2024年最低是0.8元。2023年工龄单价最高是两元,2024年最高是1.2元。
3、适当倾斜调整
从高龄倾斜标准来看,2023年三个年龄区间的倾斜调整金额是15元、30元和60元,2024年年调整为了10元、15元和20元。

下面根据山东省2024年退休人员基本养老金调整方案,举例说明如下:
演算举例:
1、王大爷年龄76岁,月基本养老金3500元,工龄34年,按2024年调整方案测算结果如下:

1、定额调整:32.6元
2、月基本养老金:3500x0.9%=31.5元=32元(四舍五入到元)
3、缴费年限调整:15x0.8+10x0.9+9x1=30元
4、高龄倾斜:10元
1至4项合计:32.6+32+30+10=104.6=105元(四舍五入到元)
王大爷养老金月增加105元,涨幅为3.00%,与3.00%涨幅持平,主要是王大爷享受了工龄长、高龄等因素加持。
2、张大妈年龄67岁,月基本养老金6701.5元,工龄31年,按2024年调整方案测算结果如下:
1、定额调整:32.6元
2、月基本养老金:6701.5x0.9%=60.31=60元
3、缴费年限调整:15x0.8+10x0.9+6x1=27元
1至3项合计:32.6+60+27=119.6元=120元(四舍五入到元)
张大妈养老金月增加120元,涨幅为:1.79%,低于平均涨幅3.00%,主要是张大妈月基本养老金水平比较高的缘故。

2024年山东省调整退休人员基本养老金方案究竟如何?广大退休人员可以根据自己的实际情况,结合山东省2024年退休人员基本养老金调整方案,测算自己的月养老金每月增加了多少钱?

欢迎大家评论区留言交流,谢谢。
(图源网络,侵删)。




























