带大家认识一下 #螺纹钢# 和 #螺纹钢期货#
带大家认识一下 #螺纹钢# 和 #螺纹钢期货#
今天来给大家科普一下螺纹钢的相关小知识。算是我来做“财经科普”的第二篇文章吧。

其实说到螺纹钢,大家并不陌生。在建筑工地上,到处可以见到螺纹钢。自家建房的时候也会有到很多螺纹钢来浇灌钢筋混泥土。。。螺纹钢的全称是热轧带肋钢筋。它广泛用在房屋建设桥梁工程和道路基建当中。目前我们国家普遍使用的螺纹钢型号是HRB400或者HRB400E。HRB500和HRB600等高强度的螺纹钢用量较小一些。
我国螺纹钢产量一直稳居全球第一。主产区分布在江苏、安徽、山东、河北等。随着供给侧改革以后,螺纹钢生产的集中度明显提升。
而目前钢材市场一直是一个供大于求的市场,所以逐渐形成了买方市场。也就是螺纹钢的价格除了成本端以外,主要看是要看需求端的脸色。所以在分析螺纹钢宏观价格走势的时候,我们主要看螺纹钢的需求情况如何。

比如,在2007年以前,世界经济和中国经济形势一片大好。中国房地产行业也是迅猛发展。建筑业对钢材消费的需求也是非常的旺盛。这个时候,螺纹钢的价格节节攀升,最高达到了6000元每吨的高价。但是随后2008年金融危机爆发,美国房地产泡沫破灭,中国也受到了极大的冲击。我国的房地产也极具遇冷,这个时候,螺纹钢的价格快速暴跌至3000元每吨以下。价格与顶峰期相比,已经超过腰斩。

再比如到了2014年和2015年,国家紧缩货币政策,房地产行业再次遭遇萎缩,国内经济下行,螺纹钢的价格也一度从3500元每吨下跌到了2000元每吨,最低跌到1600元每吨的价格,也就是生产成本下方,钢企生产一吨钢材卖出的价格,连人工工资都不够支付。随着供给侧结构性改革,钢铁行业大力去产能等强有力措施后,价格才逐渐走出泥潭。
所以,我们可以看到房地产行业的周期性,决定了螺纹钢用量需求的大部分。还有钢铁行业的去产能和近年来的环保限产等供给端也对价格的影响很大。

其次,还有国家是否投资大规模的基础设施建设等对当年或者当期的螺纹钢价格也起到中期阶段的主导作用。比如,2020年上半年国内经济受到新冠疫情的强力冲击,国家为了对冲疫情对经济的影响,在第二季度和第三季度快速上马了很多大型的基础设施建设项目。在这些基建项目当中,螺纹钢的用量大增是必不可少的。
还有国家的宏观经济政策也会对螺纹钢的价格趋势产生很大的影响。在去年宽松的货币政策和积极的财政政策的刺激下,国内螺纹钢的价格一直走牛市至今,从3200元每吨附近涨到目前4890元每吨附近。

螺纹钢生产成本计算如下:
铁矿石:1000 元/吨、二级冶金焦2100元/吨,废钢 4000 元/吨为例:
生铁吨制造成本=(1.6×1000+0.5×2100)/0.9=2945 元/吨
粗钢吨制造成本=(0.96×2945+0.15×4000)/0.82=4179 元/吨
HRB400 螺纹钢制造成本=4179+150+100=4430 元/吨(螺纹钢轧制成本:约 150 元;合金成本:约 100)
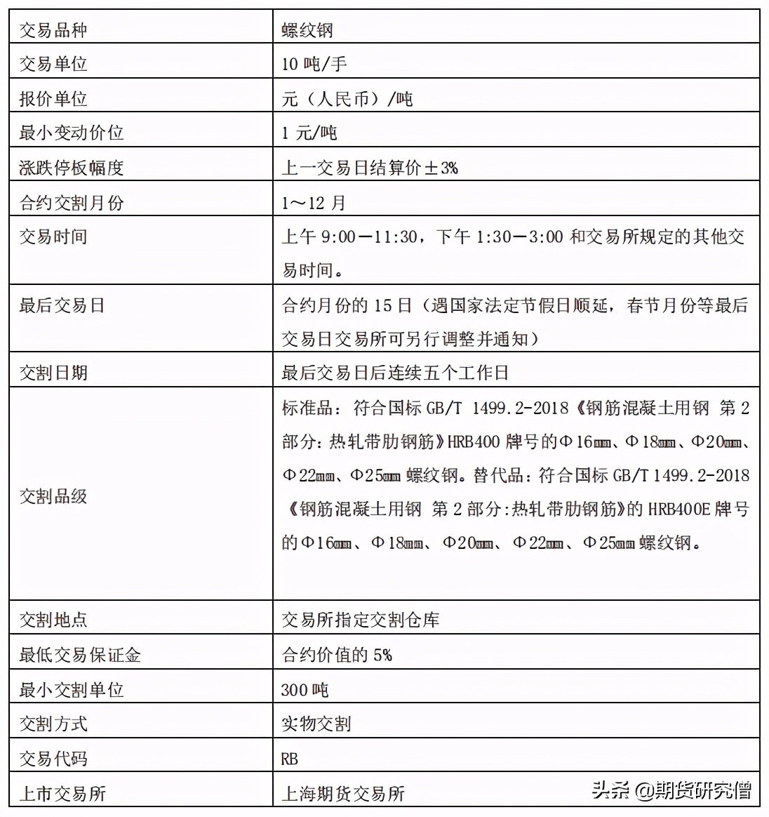
下面看一下螺纹钢期货的合约表:

这里需要注意的是螺纹钢期货,每操作一手,就是10吨,价格最少跳动是1元。也就是操作一手涨跌幅度是10元每下。在交易时间上,螺纹钢期货是有夜盘的,夜盘交易时间是21:00--23:00!!好了,还有什么关于螺纹钢的疑问,欢迎在评论区留言。
更多的分析和分享,请点击#关注#,我会持续给大家更新的。
如果喜欢这篇文章的朋友,欢迎在评论区留言,也可点击关注、分享转发。
如果对您投资期货有所帮助的话,请点击 #关注# 我。我会持续跟踪分析与分享各个期货品种的。
大家需要盘中实时策略提供吗?请在评论区留言!
大家需要视频讲解期货盘面变化吗?请在评论区留言!



























