5月12日起 G20青银高速淄博段各收费站这类车需绕行
5月12日起 G20青银高速淄博段各收费站这类车需绕行
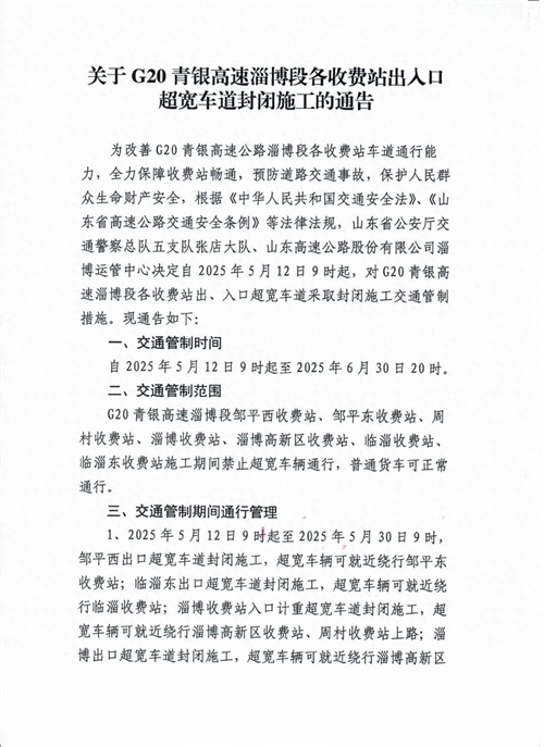
齐鲁网·闪电新闻5月11日讯 5月9日,山东省公安厅交通警察总队五支队张店大队和山东高速股份有限公司淄博运管中心发布《关于G20青银高速淄博段各收费站出入口超宽车道封闭施工的通告》,自2025年5月12日9时起,对G20青银高速淄博段各收费站出、入口超宽车道采取封闭施工交通管制措施。


闪电新闻记者 张润泽 报道
5月12日起 G20青银高速淄博段各收费站这类车需绕行
齐鲁网·闪电新闻5月11日讯 5月9日,山东省公安厅交通警察总队五支队张店大队和山东高速股份有限公司淄博运管中心发布《关于G20青银高速淄博段各收费站出入口超宽车道封闭施工的通告》,自2025年5月12日9时起,对G20青银高速淄博段各收费站出、入口超宽车道采取封闭施工交通管制措施。


闪电新闻记者 张润泽 报道
想做养殖的一定要看了,快速教你办理养殖证 第一步 办理养殖证的话,首先到乡镇的农业局或是畜牧局提出申请: 第二步 然后到国土部门进行土地使用申报以及...
这些情侣动漫网名太好听了!还不撞名! 1. sakura*·xiaoran* 2.君の桜·汝の故郷 3.丸子不是樱桃·小新不是蜡笔 3.砂の彫刻·砂じゃない 4.我是他的海绵宝宝·我是他...
美股交易及休市时间 一、美股交易时间 美股持续交易时段为美国东部时间周一至周五 9:30-16:00,同时允许在其他时段进行盘前盘后交易。 转换为北京时间后,各交...
G94珠三角环线高速 珠三角环线高速。我的老规矩,先上图。 包括广州市,深圳市,中山市,佛山市,珠海市等,珠三角环线也是贴着香港澳门通过。 珠江三角洲...
詹姆斯:戴维斯的投篮手感很好 我们一直在鼓励他出手投篮 直播吧10月27日讯 在今天结束的一场常规赛中,湖人以109-106战胜国王。赛后,湖人球星勒布朗-詹姆斯...
好看的壁纸男友风aj壁纸苹果安卓全屏壁纸ins壁纸欧美壁纸...
2019年中小学寒假放假安排来了! 义务教育阶段学校寒假从2019年1月24日(腊月十九)开始、2月20日(正月十六)结束;普通高中寒假从2019年1月28日(腊月二十三)...
你努力的样子真美!少年三轮车上顶风学习 4月5日上午,江西庐山,胡女士在路上拍到感人一幕。当时风很大,一中年男子骑着三轮车,三轮车后座上有两位少年...
在农村,一个村里人为什么很难团结? 农村是人情世故最丰厚之地,很多事情都会跟人情有关,亲疏远近分的很清,你家在我家记了多少人情,我家在你家记了多...
千万不要嫁给河南人 姐妹们,嫁人千万不要嫁给河南人,嫁到河南这边就真的不想再回去了。这下我终于知道河南的外地媳妇为什么那么多。 在河南这边早上不用...
腾讯云出现近一小时宕机, 网友:降本增「笑」? 鞭牛士 4月8日消息,今日下午,有网友反馈腾讯云出现宕机状况,主页面显示502。 据悉,此次宕机时长长达近...
2019年立夏具体时间 今年5月6日立夏几月几号几点 [闽南网] 2019年立夏具体时间 今年5月6日立夏几月几号几点 5月6日3时03分,立夏来了~ 5月6日3时03分,立夏,万物至...
(社会)(2)京津冀联合举办第六届北京农业嘉年华 新华社照片,北京,2018年3月17日 京津冀联合举办第六届北京农业嘉年华 3月17日,来自山东的参展企业在展示...
就对华关系,韩国外交部长最新表态 据韩联社2月26日报道,韩国外交部长官赵兑烈26日在韩国国会表示,韩国政府将持续维护好韩中关系。 报道称,赵兑烈26日向...
舒城中学、一中、千中等高一新生招生计划公布 日前,安徽六安市教体局公布2023年度高中阶段学校招生计划。 其中,舒城县2023年招生计划数总计4100人。 舒城之...
官方:塞维利亚签下阿根廷国脚梅尔卡多 北京时间8月5日,塞维利亚官方宣布签下阿根廷国脚右后卫加布里埃尔-梅尔卡多,双方签约至2019年。 梅尔卡多此前已经...
白云区首场夜市招聘来啦!周六晚相约石井地铁站A出口 8月19日晚6时到9时,在广州市、白云区人社局指导下,由石井街道办事处、石门街道办事处、白云湖街道办...
注意!公交线路发车班次及时间有变 公交线路发车班次及时间调整公告 广大乘客: 自10月1日起,城区公交末班发车时间调整为18:00,首班发车时间不变,其余班次...
袁弘张歆艺 伴郎伴娘团曝光 佛山日报讯昨日,袁弘和张歆艺于德国古堡举行婚礼,他们的伴郎伴娘团照片被曝光。从图片中,我们可以看到伴郎团成员有胡歌、彭...
MBC下月4日起总罢工《无限挑战》等节目停播 韩国MBC电视台将于9月4日期进行总罢工,《无限挑战》将无限期停播。 《无限挑战》节目组方面30日表示:“由于9月...